Acerca de Coljuegos
¿Qué es Coljuegos?
Coljuegos es la Empresa Industrial y Comercial del Estado Administradora del Monopolio Rentístico de los Juegos de Suerte y Azar. Fue creada mediante el Decreto 4142 del 3 de noviembre de 2011, modificado por el Decreto 1451 de 2015, como una empresa descentralizada del orden nacional, vinculada al Ministerio de Hacienda y Crédito Público.
El objeto de Coljuegos es la explotación, administración, operación y expedición de reglamentos de los juegos que hagan parte del monopolio rentístico sobre los juegos de suerte y azar que por disposición legal no sean atribuidos a otra entidad. Es decir, Coljuegos actúa directamente sobre los Juegos Localizados (casinos, bingos, apuestas en deportes y carreras virtuales); Juegos Novedosos (Baloto- Revancha y Súper Astro Millonario), las Rifas Nacionales y los Sorteos Promocionales.
Coljuegos inició operaciones el 16 de abril de 2012 e inmediatamente empezó el proceso de asumir funciones que anteriormente estaban dispersas en el Estado, de entidades como:
• Etesa (liquidada)
• Dian (funciones de fiscalización de operadores y control del juego ilegal)
• Superintendencia Nacional de Salud
• El antiguo Consejo Nacional de Juegos de Suerte y Azar.
Nuestro Propósito
Contribuimos a millones de sueños de los colombianos apostándole al juego legal y responsable, generando recursos para la salud.
Misión
Explotar y administrar el monopolio rentístico sobre los Juegos de Suerte y Azar del nivel nacional y expedir los reglamentos de los mismos. Proponer y participar en la aprobación y expedición de los reglamentos de Juegos de Suerte y Azar y el esquema regulatorio apropiado para el sector en el nivel territorial, así como soportar la gestión de vigilancia en el cumplimiento de la normatividad de régimen propio en dicho ámbito, a través de la Secretaría Técnica del Consejo Nacional de Juegos de Suerte y Azar.
Visión
Coljuegos será reconocida gracias a su modelo de gestión que transformó la industria de Juegos de Suerte y Azar, nacional y territorial, en un sector responsable, transparente y sólido, producto de operar con estándares de clase mundial; orientado a la generación de confianza de los consumidores de Juegos de Suerte y Azar y de la sociedad, que permita mayor rentabilidad en la explotación del monopolio, con destino a los servicios de salud.
Valores
- Respeto: reconocer, valorar y tratar de manera digna a todas las personas, con sus virtudes y defectos, sin importar su labor, su procedencia, títulos o cualquier otra condición.
- Honestidad: actuar siempre con fundamento en la verdad, cumpliendo mis deberes con transparencia, rectitud y siempre favoreciendo el interés general.
- Compromiso: ser consciente de la importancia del rol como servidor público y estar en disposición permanente para comprender y resolver las necesidades de las personas con las que nos relacionamos en las labores cotidianas, buscando siempre mejorar su bienestar.
- Diligencia: cumplir con los deberes, funciones y responsabilidades asignadas al cargo de la mejor manera posible, con atención, prontitud y eficiencia, para así optimizar el uso de los recursos del Estado.
- Justicia: actuar con imparcialidad garantizando los derechos de las personas, con equidad, igualdad y sin discriminación.
- Transparencia: garantizar el actuar público de manera clara, concreta y útil para los grupos de interés, con el fin de que estos puedan acceder fácilmente a todos los servicios de la Empresa y se enteren de los planes, programas y proyectos que adelantamos en los temas de su interés.
- Solidaridad: estar dispuestos a colaborar en lo que se requiera para superar las dificultades que puedan presentarse a un equipo de trabajo o una persona, anteponiendo las metas e intereses comunes, a los intereses particulares o personales sin esperar nada a cambio
Objetivos Estratégicos



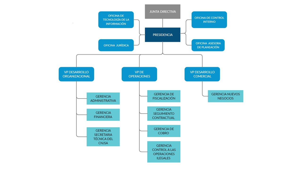
Estructura Organizacional

Productos y Servicios
|
PROVEEDOR |
PRODUCTO |
CLIENTE O PARTE INTERESADA |
|
Proceso Recaudo y Transferencia (RYT) |
RENTAS PARA LA SALUD |
|
|
Proceso de Desarrollo de Mercado de JSA (DME) |
REGLAMENTOS DE JUEGO APROBADOS |
|
|
Proceso de Contratación Misional y Autorizaciones (CMI)
|
|
|
|
Proceso de Gestión Contractual y Fiscalización (GCT) |
|
|
|
Proceso de Control de Operaciones Ilegales (COI)
|
|
|
Funciones
De acuerdo con el artículo 5 del Decreto 4142 de 2011, son funciones de Coljuegos:
1. Explotar y administrar los juegos de suerte y azar de su competencia.
2. Desarrollar y mantener una oferta de juegos de suerte y azar que permita la explotación efectiva del Monopolio Rentístico sobre los mismos, en los temas de su competencia.
3. Expedir los reglamentos de los juegos de suerte y azar de su competencia.
4. Definir y ejecutar formas innovadoras para realizar el mercadeo de los juegos de suerte y azar de su competencia.
5. Definir y desarrollar diferentes esquemas de operación de los juegos de suerte y azar de su competencia que se requieran para la explotación efectiva del monopolio rentístico, incluida su operación mediante terceros y/o en asocio con terceros.
6. Definir las características que deben cumplir las personas naturales o jurídicas que aspiren a operar los juegos de suerte y azar de competencia de la Empresa.
7. Diseñar planes anuales para combatir la operación ilegal de los juegos de suerte y azar.
8. Coordinar y apoyar a las entidades o autoridades competentes en las acciones de control de la ilegalidad que sean de su competencia.
9. Mantener información actualizada sobre las características y dinámica del mercado de los juegos de suerte y azar.
10. Hacer seguimiento al cumplimiento de las obligaciones contractuales por parte de los operadores y adelantar las acciones necesarias para promover dicho cumplimiento.
11. Administrar con la colaboración de terceros los derechos de explotación y los gastos de administración sobre los juegos de suerte y azar de su competencia. Esto comprende su recaudación, fiscalización, liquidación, discusión, cobro, devolución, sanción y todos los demás aspectos relacionados con el cumplimiento de las obligaciones derivadas de los derechos de explotación y gastos de administración.
12. Preparar y presentar a consideración del Ministerio de Hacienda y Crédito Público, propuestas de cambio normativo que contribuyan a la explotación efectiva de los juegos de suerte y azar.
13. Establecer las condiciones de confiabilidad en la operación de los juegos de suerte y azar localizados, así como los estándares y requerimientos técnicos mínimos que permitan su efectiva conexión en línea y en tiempo real para identificar, procesar y vigilar el monto de los premios y de los ingresos brutos, como base del cobro de derechos de explotación y gastos de administración. La empresa podrá determinar los mecanismos de aplicación gradual de esta norma, en función del tiempo que dure la implementación de las condiciones, estándares y requerimientos técnicos aquí mencionados.
14. Determinar en los contratos de operación de juegos de suerte y azar, el monto de los derechos de explotación, con base en estudios técnicos y teniendo en cuenta las condiciones de mercado.
Fecha de publicación 23/06/2016
Última modificación 25/02/2025
Radicado N° 20211000379871